Выбор схемы питания микросхемы

* Конденсаторы 4.7мкФ не обязательны, но рекомендуются - для выравнивания заряда. Чем меньше размер корпуса конденсаторов 100нФ, тем лучше он справляется с пульсациями.
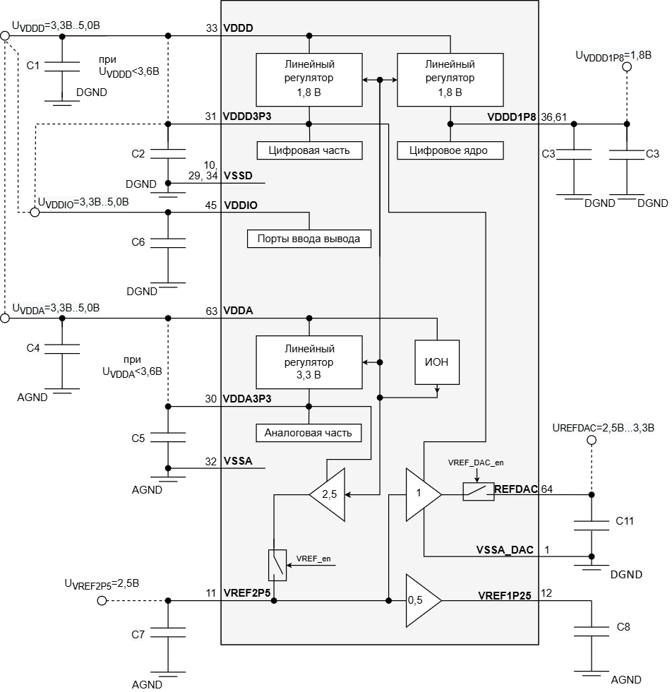
Микросхема содержит четыре части – цифровую, аналоговую, цифровое ядро и порты ввода-вывода.
Цифровая и аналоговая часть питаются напряжением 3,3 В±10%, цифровое ядро – 1,8 В±10%, порты ввода-вывода в диапазоне [3,3 В…5,0 В] . Для запитывания всех частей микросхема содержит три встроенных линейных регулятора, выходное напряжение которых настроено на 3,3 В±10% и 1,8 В±10% вольт соответственно. Для корректной работы регуляторов 3,3 В требуется подать на вывод VDDD и VDDA не менее 3,6 В (обеспечив минимальное падение напряжения в 0,3 В). Использование внутренних регуляторов VDDD3P3 VDDA3P3 рекомендуется, но не обязательно. Для подачи внешнего питания цифровой части, напряжение 3,3 В должно подключаться и к VDDD, и к VDDD3P3. Внутренний линейный регулятор цифровой части 3,3 В в таком включении не функционирует, не потребляет ток, не выделяет тепло и не влияет на характеристики питания. Таким же образом может быть запитана аналоговая часть с помощью подачи напряжения 3,3 В на выводы VDDA3P3 и VDDA. Использовать внешний источник питания ядра, напряжение 1,8 В не рекомендуется. Напряжение питания портов ввода вывода осуществляется с вывода VDDIO, конкретное значение в диапазоне [3,3 В…5,0 В] определяется пользователем исходя из требуемых логических уровней.
Для запитывания портов VDDIO напряжение может быть взято с источника VDDD3P3 или VDDD(в зависимости от требуемого уровня напряжения питания портов ввода-вывода). Опорное напряжение 2,5 В может быть перманентно подано на вывод VREF2P5 с внешнего опорного регулятора – по умолчанию бит VREF_en регистра AFE_config равен нулю. Опорное напряжение для ЦАП генераторов опорного напряжения также может быть подано с внешнего источника на вывод REFDAC (в этом случае бит VREF_DAC_en должен быть равен 0), конкретное значение выбирается пользователем в диапазоне [2,5 В…3,3 В].